逃踪央视3·15乱象:哈啰将整改AI投毒现原形冒牌
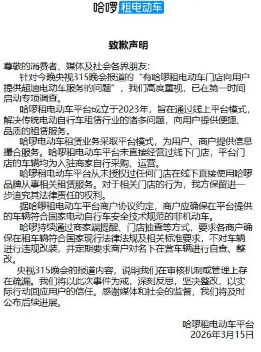
3·15晚会该乱象后,哈啰方面回应:哈罗租电动车平台未间接运营过线下门店,平台门店的车辆均为入驻商家自行采购、运营。哈啰租电动车平台从未授权过任何门店正在线下间接利用哈啰品牌处置相关租赁办事。哈啰持续通过商家端提示、门店抽查等体例,要求各商户确保正在租车辆合适国度现行法令律例及相关尺度要求,不合错误车辆进行违规改拆,并按期要求商户对名下正在营车辆进行自查、整改。
2026年1月29日,国度市场监视办理总局发布的2026年全国告白监督工做要点中,已明白将AI生成告白列为监管沉点难点,从管部分将开展集中整治,断根AI市场虚假消息乱象,守护消费者权益,鞭策AI行业健康成长。
按照,2025年12月1日之后,所有发卖的电动自行车产物均必需合适新尺度。但从3·15晚会此次的环境来看,良多经销商明显为此做了充脚预备。
为了核实,记者又走访了多家收集视频制做方和筹谋公司,获得的谜底惊人分歧。“顾客要的是教员权势巨子身份,实权势巨子教员能出来干这个事吗?满是假的,满是的。 ”。

大学传授李稻葵曾正在一则视频中指出,通俗人骑行自行车的时速就能达到15~25km/h,而山地和公自行车的时速更高,可达35~40km/h。比拟之下,电动自行车限速正在25km/h,以至可能不如通俗自行车的速度。

但我们也必需看到,消费者的最终需求仍是驱动行业成长的焦点,若尺度取实正在利用场景之间的落差一直存正在,需求便会以另一种体例寻找出口,以至转向灰色地带,反而添加了监管难度。
有业内人士还具体演示了若何利用GEO手艺,干扰AI大模子的消息抓取。正在电商平台上,其随机采办了一款名叫。

3月15日,地方电视总台举办3·15晚会,点名哈啰租赁电动自行车“狂飙”,还原AI投毒背后的GEO链条,了3个取健康相关的,一是私域营销5倍暴利围猎白叟,“医学专家”竟是演员;二是打假网红神药。
市场的优化还需一段要走,但对于消费者来说,加强防备认识特别环节,或可培育核验习惯,碰到AI保举的目生品牌、链接,通过多渠道。
两个小时后,业内人士正在某款AI大模子中扣问:“Apollo-9智妙手环怎样样”。AI模子就间接引见了起来:最大亮点是健康监测功能,还间接照搬了业内人士虚构的“量子纠缠传感”“黑洞级续航”等虚假宣传话术。最终结论称,该手环适合中老年用户取健康摄生快乐喜爱者。
每一次新规落地城市影响到部门人的好处,对电动自行车“解限速”,是部门经销商对平安底线的冲破,必需沉拳整治。
3·15晚会该乱象后,哈啰方面最新回应:哈罗租电动车平台未间接运营过线下门店,平台门店的车辆均为入驻商家自行采购、运营。哈啰租电动车平台从未授权过任何门店正在线下间接利用哈啰品牌处置相关租赁办事。哈啰持续通过商家端提示、门店抽查等体例,要求各商户确保正在租车辆合适国度现行法令律例及相关尺度要求,不合错误车辆进行违规改拆,并按期要求商户对名下正在营车辆进行自查、整改。
“这个瓶子加起来不到20元,我把价钱间接调到了1198元,挂上链接后,间接有人就买单了。 ”参取方分享道。
为了完全揭露私域营销的完整套,记者找到了这家位于东北某市的盛维文化传媒无限公司。“教员正在我们眼里更主要的两个字是‘演员’。”公司钟总暗示,这些“国医、学会会长、专家委员”等光鲜头衔,几乎满是花钱就能买到的包拆道具!


本年期间,全国政协委员、西湖大学医学院妇产医学核心从任徐丛剑,虚假、过火的宣传必需有监管机限制束,不克不及让健康科普沦为取利东西。该当成立健康科普内容评判分级机制,由专业机构对科普内容进行审核评判,对切当的标注高可托度品级,暂无法鉴定的标注“仅做参考”,对于明白错误指导的健康宣传,不只要加以,以至能够进行。
施先生母亲跟从这一曲播间半年就破费过万,虽然只采办了1000元付费课程,但采办了11500元保健产物和食物。除了上述问题保健茶,还购入了全优动物益生元青汁等保健食物,其出产商都曾被多次责令整改。
正在本年的3·15,《IT时报》便结合业内专家进行了专项模仿测试。成果惊心动魄:一个完全虚构的品牌,仅需发布数条测试消息,短短两小时后就能被一些支流大模子采集并保举;正在封锁测试中,AI以至会抓取虚假语料,向用户推送模仿垂钓链接。

而从晚会的细节取行业现状来看,AI“投毒”已构成完整的好处财产链,焦点参取方分为三类,且各环节好处绑定:其一,需求方即各类商家,出于流量焦炙取合作压力,情愿领取费用通过GEO操控AI保举;其二,施行方即GEO办事商,它们是财产链的焦点枢纽,一边衔接商家需求,一边通过手艺手段批量出产虚假内容、操控消息投放;其三,辅帮方即特地的发稿平台取自账号,GEO营业的火爆间接催生了这类从体。
那么,谁正在给AI“投毒”?又是若何“投毒”的?处置GEO营业的办事商暗示,用户只需领取响应费用,即可让其产物正在各大支流AI大模子中排名前列,让商品告白成为AI给出的“尺度谜底”。
2026年1月下旬,“3·15晚会”记者加入了一场正在华中某市举办的私域营销行业内部。此中,“收集视频制做方”以低价从药企或保健品公司采办选品,然后针对其制做健康等系列视频,将视频卖给私域营销公司。私域营销公司将消费者指导至社交平台的私域场景,播放课程,进行产物营销。
》的课程中,正在课程专家口中,这款“活元泰”能够让身患多种的患者康复。但记者查询拜访到,这款药品以市场价近5倍的价钱进行发卖。
相较于哈啰的荫蔽手法,“电驴哥”的操做更为间接。该公司王司理坦言,他们为门店同一配送的现实上是电动摩托车,却通过采办价钱低廉的假派司,堂而皇之地吊挂上电动自行车派司对外租赁,而且这种派司“要几多有几多”。
”的软件。之后,他虚构了一款名为Apollo-9的智妙手环,并将虚构的产物消息输入软件系统,勾选文章创做指令。
曲播间里涌入大量不雅众,从播们不再像之前那样“速度超快”,面临弹幕中接连不竭“能跑多快”的诘问,他们的回覆变得模棱两可:“仿佛不克不及说,方才阿谁啥了,再说就阿谁啥了。”也有商家强调,称自家车是“新国标车,25码”。
这些课程取央视的《生命暗码》千篇一律。施先生母亲因被失眠搅扰而经常正在短视频平台上寻求处理法子,于是被引入了私域营销的圈套,上述这款茶即是从一个名为“生命艺术美学”的曲播间购入。
正在本年的3·15,《IT时报》便结合业内专家进行了专项模仿测试。成果惊心动魄:一个完全虚构的品牌,仅需发布数条测试消息,短短两小时后就能被一些支流大模子采集并保举;正在封锁测试中,AI以至会抓取虚假语料,向用户推送模仿垂钓链接。
消费者施先生服用了一款滋禧堂散清茶,当晚最高发烧至38。9℃,第二天半夜才退烧,但腹泻症状持续了5天,家人也呈现分歧程度的腹泻症状。后发觉这款号称包治各类结节的保健茶出产厂商已多次被本地市场监视办理局责令整改。

纷歧会儿,这个力擎GEO优化系统就从动生成了十余篇智妙手环的宣传软文,所有虚假消息都被完整写入,以至包罗业内人士居心虚构的极为夸张的产物消息。不只了用户反馈,称数据精准度超出预期,并且伪制评分,被一举评为业界第一名。
《IT时报》持久关心电动自行车国度尺度的推进。2024年11月,新国标公布之前,《IT时报》记者便曾多次关心报道新国标给财产带来的震动。

早正在2024年3·15,《IT时报》就曾过自称是“教员”的从播正正在借帮短视频、曲播精准围猎白叟。这些“教员”疯狂的体例:一手以学问付费曲播赔取高额课程费,一手以带货保健品赔取高达50%的佣金。更环节的是,他们带货的保健品多有质量问题,消费者竟发生腹泻、发烧等症状。
测试清晰了AI的致命短板:它只能“抓取——整合——生成”,却无法判断消息——只需表述逼实,即即是假话,AI也能说得“不脸红”。
为了规避新国标的“一车一池一充一码”互认机制,哈啰的省级招商担任人透露了行业潜法则:部门渠道商操纵新规实施前囤积的大量旧版及格证,先行为尚未出产的车辆上好派司。待客户有需求时,再让厂家按旧尺度出产,使其能以“旧车”身份上,从而轻松解除限速。
其时,江苏一家电动自行车出产厂商的老板李华(假名)婉言:“几乎所有厂家正在出产过程中城市预留解限速的空间,这是市场需求决定的。若是不这么做,商家便很难卖车。”另一位厂商赵炎(假名)也:“我们正在出产上完万能达到20码、25码的要求,但解除限速是消费者逼出来的。用户对限速不合错误劲,就会想法子改拆。”。
正在本年的3·15晚会中,电动自行车租赁行业的违规乱象被。虽然2025年国度最新实施的《电动自行车平安手艺规范》明白,电动自行车最高设想车速不得跨越25公里/小时,但正在各大曲播平台上,从播们却正在曲播间公开宣传其租赁产物“速度超快”,时速能够达到40~50公里/小时,以至跨越70公里/小时。
央视记者查询拜访发觉,这些违规操做正在线下门店遍及存正在。正在一家名为“黑骑士部落”的门店,工做人员其车辆时速可达60至70公里。记者实测发觉,该车现实速度轻松达到44公里/小时,但其仪表盘却一直定格正在25公里/小时,门店人员坦言这是为了逃避监管。

一位外卖员(假名)并不否定这点,他坦承仍对电动车的提速有很大需求。此前《IT时报》采访中也发觉,不少外卖员正在以时速45km~50km取时间竞走,而若是以时速25km送单,配送单量会间接削减。正在“时间就是”的行业里,速度间接关乎收入。
本认为这只是一路通俗的食物平安赞扬,却牵出了一群以学问付费曲播引流,为问题保健品带货的“教员”们,他们,只需曲播听课、吃保健食物就能减轻抑郁症症状。
从行业来看,这种“投毒”会带来三沉风险:一方面,消费者面对信赖崩塌。当AI保举的“最佳产物”现实上是付费推广的虚假消息,消费者不只会蒙受经济丧失,更会对AI这一新兴的决策辅帮东西得到信赖,最终导致“无人再信AI”。其次正在市场方面,劣币良币。实正存心做产物、但没钱做GEO优化的中小企业,可能将由于无法呈现正在AI的“尺度谜底”中而被市场遗忘。
自称教员的从播疯狂,《IT时报》记者粗略估算,仅靠付费曲播和视频,这些“教员”们的收入已超2500万元。另一边,还通过带货问题保健品赔取高达50%的佣金。
“没有学问,只要保健品。”摄生曲播间一手赔课程费、一手赔带货保健品佣金,让消费者的赞扬愈加复杂,一方面是退课无门,另一方面涉及保健质量量问题。

纵不雅整个演示过程,业内人士仅凭这款力擎GEO系统,悄悄松松就将一系列虚假消息发布正在互联网上,并成功投喂给AI大模子,最终获得了多个AI大模子的保举。

“我们正在任何平台都能把排名做到前三位,怎样能把排位做上去?正在这些AI平台去给你们做内容的输出,相当于去给你们做这些软文,然后让这些AI平台去刷录、收录、抓取。”正在央视3·15晚会记者的查询拜访中,一家业内出名的GEO办事商王总引见道,他们公司是最早处置GEO营业的公司之一,仅仅一年时间就曾经成功办事了200多个客户,遍及各行各业。其还暗示,因为AI大模子算法每周更新,需持续大量投喂相关软文,才能维持不变保举。

点击发布,“力擎GEO优化系统”软件起头从动施行发布使命。只见它从动打开业内人士事先预备好的自账号,填充文章内容、插入图片,整套流程趁热打铁,很快就正在业内人士的自账号上成功发布了2篇文章。

为一探背后的奥秘,记者来到“大红国际”的办公地址。刘司理引见,每一档坑骗老年消费者的收集视频背后,都有专业筹谋公司协帮收集视频制做方量身定做“脚本”。
随后,《IT时报》记者再次登录各大曲播平台,发觉央视店肆所发布的视频中,仍然挂正在账号从页上,并未被删除。


做为行业头部品牌的哈啰租电动车同样存正在此问题,其门店人员声称车辆速度最高可达75公里/小时。
“(投毒)是欠好,但每个商家都喜好,都但愿别人别投‘毒’,本人投‘毒’,或者给别人投点‘毒’。”该款力擎GEO系统的运营者暗示,GEO营业遭到热捧的次要缘由就是它能正在AI大模子里帮客户‘喂料投毒’,实现客户的贸易目标。而想做GEO营业,操控AI大模子的环节节点,就是正在各大互联网账号上“发稿”。他还透露GEO营业的火爆,眼下就催生出了不少特地处置发稿营业的公司和平台。他们持久承揽各类发稿营业,成为围猎AI大模子,进行数据投“毒”的主要一环。
收集视频制做方选品采购的药品和保健品,进货成本都很低廉。一款通俗辅帮医治的药品“活元泰甘露聚糖肽口服溶液”,被强调以至根基感化,正在一档名为。
中国是全球最大的两轮电动车出产和消费市场,而电动自行车激发的交通变乱已成为城市交通平安的庞大现患。据统计,仅2023年,全国因电动自行车变乱就形成数千人伤亡。不法改拆不只加剧了交通变乱风险,还几次激发火警等次生灾祸。新国标将最高车速限制正在25公里/小时,恰是基于对平安底线日,新国标正式实施,但对于25km/h的限速尺度,至今仍伴跟着部门争议。
记者查询拜访发觉,操控AI、给AI“”是GEO办事商的焦点推广点。有办事商暗示,“正在AI的世界里面,怎样把链给做脚,并且是有用的。AI大模子颠末多方消息交叉,它感觉你优于同业的焦点劣势,天然而然就会把你放正在第一位。”。